Chevy Alternator Wiring Diagram : 1992 Z28 Show Camaro Alternator Wiring Diagram Wiring Diagram Schematic Draw Store Draw Store Aliceviola It / Chevy alternator system wiring with a gauge.. 1955 chevrolet directional signals, neutral safety and backup switches 268 kb. 3 wire alternator wiring diagram chevy catalog full s10 gm 4 ricks free auto 2wire square body the 1947 present diagram 3 wire alternator wiring chevy full version hd quality electric22 douroapartments fr catalog diagram 3 wire alternator chevy full version hd quality. Sir, can you show wiring diagram with wires from modified motor to esc speed controller? Does it check the vehicle's voltage internally or from an outside source? And would like to share them, please send to chevymanuals@yahoo.com.

Here are a few of the top drawings we get from various resources, we hope these photos will certainly serve to you, and also ideally extremely pertinent to exactly what you want. I can't help you with the actual wiring, but it's a handy emergency fix. 24 chevrolet car wiring diagrams. Chevrolet service and repair manuals. Blower motor resistor • asm blower intake evaporator— v air asm.

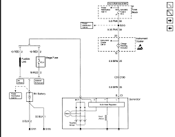
2008 Chevy Colorado Wiring Diagram Wiring Diagrams All Mean Trip Mean Trip Babelweb It
2008 Chevy Colorado Wiring Diagram Wiring Diagrams All Mean Trip Mean Trip Babelweb It from www.coloradofans.com
The wiring is shot, scabbed together from previous owner. Back to the tech articles. Chevrolet workshop manuals, chevrolet owners manuals, chevrolet wiring diagrams, chevrolet sales brochures and general miscellaneous chevrolet downloads. We have a how to guide on installing a sierra stereo. I just need the diagram of the battery wiring system for a 97 chevy cavalier 2.2 l. I just picked up a 1 wire gm alt for a 6v to 12v conversion on a '53 chevy. If you have a garage and some experience in the automotive field, this is a job you can do on your own, saving a costly, and inconvenient, trip to the local mechanic. The three cooling fan relays determine the power and.

Replacing the alternator in a chevy s10 is not a job that must be handled by a professional.

Quick and dirty, large red wire is to the battery, the other two are to turn on the field, hooking up a switch to them will allow you to turn the alternator on and off by hand. The gm alternator used in all chevrolet models is easy to install, as it is connected using only a few wires. If you have a garage and some experience in the automotive field, this is a job you can do on your own, saving a costly, and inconvenient, trip to the local mechanic. I need to figure out how the charging and starting circuits are wired.any help would be very much. Some better esc have switch for changing direction, but you can do manually switching two phase. 1936 chevy color wiring diagram. Back to the tech articles. Refer to the belt routing diagram in the engine compartment or, if one is not available. Current chevy trucks, suv's, crossovers & vans. 1955 chevrolet car wiring diagrams 3 mb. After wiring assemble everything back except diodes. Looking for the wiring diagram for a 1994 chevy silverado 1500 two wheel drive … read more. Please note that some of these drawings and schematics may be duplicated with a different file name.

As it creates the alternating current that is here the basic internal circuit diagram of the car alternator and the wiring diagram of the alternator with battery is given below. Replacing the alternator in a chevy s10 is not a job that must be handled by a professional. Chevy truck 1965 engine compartment wiring diagram 151 kb. Chevrolet workshop manuals, chevrolet owners manuals, chevrolet wiring diagrams, chevrolet sales brochures and general miscellaneous chevrolet downloads. 1955 chevrolet car wiring diagrams 3 mb.

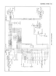
Alternator Wiring The 1947 Present Chevrolet Gmc Truck Message Board Network
Alternator Wiring The 1947 Present Chevrolet Gmc Truck Message Board Network from 67-72chevytrucks.com
Current chevy trucks, suv's, crossovers & vans. Our chevrolet automotive repair manuals are split into five broad categories; After wiring assemble everything back except diodes. 3 wire alternator wiring diagram chevy catalog full s10 gm 4 ricks free auto 2wire square body the 1947 present diagram 3 wire alternator wiring chevy full version hd quality electric22 douroapartments fr catalog diagram 3 wire alternator chevy full version hd quality. We have a how to guide on installing a sierra stereo. Replacing the alternator in a chevy s10 is not a job that must be handled by a professional. Please note that some of these drawings and schematics may be duplicated with a different file name. The three cooling fan relays determine the power and.

The main function of alternator is to convert mechanical energy into electrical energy in alternating nature.

Free repair manuals & wiring diagrams. Current chevy trucks, suv's, crossovers & vans. As you can begin drawing and interpreting chevy 350 alternator wiring diagram can be a complicated endeavor on itself. 24 chevrolet car wiring diagrams. Gm has many different alternators and each has its own alternator wiring diagram and alternator symptoms. Chevy alternator system wiring with a gauge. Wiring diagrams, spare parts catalogue, fault codes free download. See an alternator wiring diagram for your classic mustang. These diagrams are easier to read once they are printed. Chevrolet workshop manuals, chevrolet owners manuals, chevrolet wiring diagrams, chevrolet sales brochures and general miscellaneous chevrolet downloads. Looking for the wiring diagram for a 1994 chevy silverado 1500 two wheel drive … read more. Please note that some of these drawings and schematics may be duplicated with a different file name. The gm alternator used in all chevrolet models is easy to install, as it is connected using only a few wires.

Wiring diagrams, spare parts catalogue, fault codes free download. The main function of alternator is to convert mechanical energy into electrical energy in alternating nature. Chevrolet workshop manuals, chevrolet owners manuals, chevrolet wiring diagrams, chevrolet sales brochures and general miscellaneous chevrolet downloads. I have purchased the new alternator plugs, but i need a wiring diagram for the ford alternators with two plugs. Old chevrolet alternator wiring diagram 188 kb.

S10 Chevy Alternator Wiring Wiring Diagram Arch Usage Arch Usage Agriturismoduemadonne It
S10 Chevy Alternator Wiring Wiring Diagram Arch Usage Arch Usage Agriturismoduemadonne It from ww2.justanswer.com
As you can begin drawing and interpreting chevy 350 alternator wiring diagram can be a complicated endeavor on itself. The gm alternator used in all chevrolet models is easy to install, as it is connected using only a few wires. Current chevy trucks, suv's, crossovers & vans. Wiring diagrams, spare parts catalogue, fault codes free download. Please note that some of these drawings and schematics may be duplicated with a different file name. We have a how to guide on installing a sierra stereo. After wiring assemble everything back except diodes. The wiring is shot, scabbed together from previous owner.

Alternator wiring harness diagram ?

Looking for the wiring diagram for a 1994 chevy silverado 1500 two wheel drive … read more. We have a how to guide on installing a sierra stereo. Sir, can you show wiring diagram with wires from modified motor to esc speed controller? Refer to the belt routing diagram in the engine compartment or, if one is not available. 1955 chevrolet car wiring diagrams 3 mb. Current chevy trucks, suv's, crossovers & vans. Old chevrolet alternator wiring diagram 188 kb. 800 x 600 px, source: Quick and dirty, large red wire is to the battery, the other two are to turn on the field, hooking up a switch to them will allow you to turn the alternator on and off by hand. As it creates the alternating current that is here the basic internal circuit diagram of the car alternator and the wiring diagram of the alternator with battery is given below. I will pay $9 for any information that leads to me obtaining these manuals.… read more. 64 chevy c10 wiring diagram | 65 chevy truck wiring diagram. Some better esc have switch for changing direction, but you can do manually switching two phase.

By